障害者雇用について

障害者雇用の現状と課題

日本の総人口1億2321万人(令和7年10月1日時点)

令和7年6月1日現在における障害者の雇用状況

民間企業における雇用状況(法定雇用率2.5%)
①法定雇用障害者数の
算定の基礎となる労働者数
②障害者の数 ③実雇用率 ④法定雇用率達成企業の数/企業数 ⑤達成割合
民間企業 29,210,526,0人 704,610,0人 2.41% 55,434/120,467 46.00%
[実人員] [601,264人]
(前年度) (28,162,399,0人) (6677,461,5人) 2.41% (53,875/117,239) 46.0%

厚生労働省が公表した「障害者雇用状況の集計結果(令和7年6月1日)」によると、現在日本の就業者6,781万人のうち、障害者の雇用者数は僅か70.4万人。就業者全体の約1%にすぎません。

民間企業(常用労働者数40人以上)には、法定雇用率2.5%が義務付けられています。現時点でも約74.8万人の障害者雇用が必要であり、この数字には4.4万人の障害者雇用が不足しています。さらに、令和8年7月からは法定雇用率が2.7%に引き上げられ現状から8.4万人以上の障害者雇用を生み出さなければならない状況です。法定雇用率を達成している企業は全体のわずか46%、半数以上の企業が未達成という厳しい実態があり、今後も法定雇用率の引き上げやコンプライアンス徹底の動きはさらに強まると見込まれています。

なぜなら、日本国内の障害者数は約1,164万人。現在就労できているのはわずか6%です。その背景には、多くの企業が「健常者基準の能力やスキル」を求める傾向や、「問題を起こさない障害者のみを採用したい」という意識が根強く残っていることが挙げられます。

また、都市部では「即戦力となる障害者人材の採用競争」が激化しており、高スキル人材は大手企業や条件の良い企業に流れてしまうケースも少なくありません。こうした状況下でも、企業には法令遵守の観点から障害者雇用の推進が一層求められています。実際には、雇用されるべき障害者の数は法定雇用率を大きく上回っており、日本は先進国の中でも障害者との共生意識が低いと指摘されています。

重要性とリスク

さまざまなリスクが生じかねません

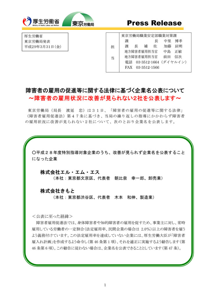
「障害者雇用が進まない場合、厚生労働省と労働局による9カ月間にわたる特別指導が入り、改善されなければ、厚生労働省のホームページに企業名が実名公表されます。

厚生労働省などがホームページで実名公表している労働関係の違反はブラック企業のリストとも呼ばれています。そのネガティブ情報は世界中のどこからでも閲覧でき、インターネット上に残り続けます。また、厚生労働省のホームページだけでなく、それを基に書かれたニュース記事やブログ、SNSなどに拡散されるなど、収拾のつかない事態となってしまい、図り知れない影響を及ぼします。

事実、金融機関や取引先のコンプライアンスチェックに抵触し、企業運営に支障をきたし倒産してしまった会社もあります。
つまり、ビジネス存続の危機になりかねず、もはや後回しにできない喫緊の課題となっているのです。

コンプライアンス強化

株式会社エル・エム・エスは、平成29年3月に厚生労働省よりホームページで企業名を実名公表され、その後倒産。破綻の一因となりました。

平成29年3月31日(金)

社名公表

令和元年11月19日(火)

民事再生手続開始申立

「コンプライアンス遵守」は、企業にとって不可欠な経営課題です。法令・条例を守ることはもちろん、年々厳格化する規制や罰則に対して適切に対応することが求められています。

中でも、障害者雇用促進法の強化はその代表例。

未達成企業には不足1人あたり月5万円の納付金が課せられます。

一部の企業では
「納付金を支払えば雇用しなくてもよい」
「雇用するより納付金の方が安いから仕方ない」
と考える声もあります。

今、社会では「障害者雇用すら実現できない企業」は、コンプライアンス意識の低い企業・社会的責任を果たせない企業として評価されるようになっています。

“知らなかった”“後回しにしていた”では通用しない現実が、すでに始まっています。

※ 厚生労働省 障害者の雇用の促進等に関する法律に基づく企業名公表について
https://jsite.mhlw.go.jp/tokyo-roudoukyoku/var/rev0/0144/8262/2017331104824.pdf

私たちの役割

促進センターでは、障害者雇用に関する深い知見を持つ専門家ネットワークを活用し、障害特性に配慮した独自の業務設計実践的な雇用サポートを行っています。

「雇用障害者数67万人」に含まれていない、就労を希望する多くの障害者にも働く場を提供し、企業と共に共生社会の実現を目指してまいります。

企業の皆さまへ

障害者雇用でお困りのことがありましたら、ぜひ促進センターにご相談ください。
法定雇用率の達成だけでなく、貴社の環境に合わせた最適な雇用モデルをご提案いたします。